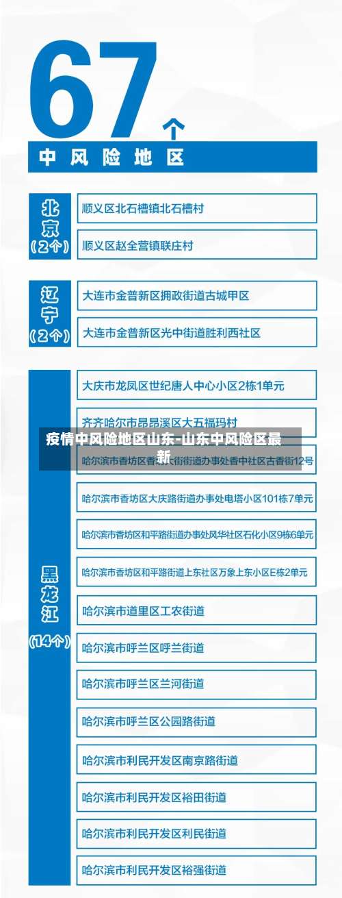
疫情中风险地区山东-山东中风险区最新
全国疫情“中高风险”地区一览
截至近来,国内共有2个高风险地区 ,76个中风险地区,主要分布在陕西省、河南省、浙江省等地,以下为详细信息(数据不包括港澳台地区):高风险地区:具体地区名单会随疫情形势动态调整 ,可通过权威渠道实时查询。

查询方式:点击进入上海本地宝的风险专题页面,可获取全面的风险地区数据 。附加功能:关注微信公众号“上海本地宝 ”,在对话框搜索【风险】 ,即可便捷获取实时更新的全国疫情风险等级和中高风险地区名单。注意:以上数据仅限于中国大陆地区,不包括港澳台。

中风险地区:以县市区为单位,存在以下两种情况之一的地区:14天内有新增确诊病例 ,且累计确诊病例不超过50例;或累计确诊病例超过50例,但14天内未发生聚集性疫情 。低风险地区:以县市区为单位,无确诊病例或连续14天无新增确诊病例的地区。

通过全国疫情风险等级查询小程序进行查询。
全国疫情高中低风险区信息可通过国家政务服务平台或国务院客户端的疫情风险等级查询服务获取 ,具体操作如下:查询入口:在百度App搜索框输入【疫情风险等级查询】,点击搜索结果中的国家政务服务平台或国务院客户端提供的查询服务 。操作步骤:进入查询页面:点击搜索结果中的“疫情风险等级查询”服务。
全国中高风险地区总数超200个截至8月10日0时,全国共有15个高风险地区 、204个中风险地区,总数达219个。中高风险地区的动态调整反映了当前疫情防控的严峻形势 ,各地需持续加强防控措施,确保疫情不扩散 。

山东省中高风险地区有哪些
截至2022年3月3日17:50,山东中风险地区为青岛市黄岛区九龙江路53号甘水湾小区 ,暂无高风险地区。
山东省中高风险地区近来包括济南市历城区、历下区和槐荫区,青岛市黄岛区,以及威海市乳山市。这些地区由于新冠疫情的影响 ,被划分为中高风险地区,采取了相应的疫情防控措施 。济南市历城区、历下区和槐荫区作为山东省的省会城市的主要区域,人口密集 ,经济活跃,因此在疫情防控方面面临着较大的压力。
近来青岛莱西市,滨州市 ,淄博市,德州禹城市,威海市为高风险地区。疫情的高中低风险地区划分标准是依据一个街道或者乡镇14天内是否有新冠确诊病例 、有多少病例,来进行划分高中低这三个风险等级 ,且具体的划分标准还需要按照新冠肺炎疫情转变进行适时调整。
山东济宁新增2个高风险区和29个中风险区,对高风险地区的居民采取足不出户、上门服务的封控措施 。疫情级别划分:高风险地区:一般是指累计新冠病例超过了50例,同时〖Fourteen〗、天内是有聚集性疫情发生。
截止2021年8月13日山东一共有三个中高风险地区如下:中高风险地区判断标准 是地域 ,以街道 、乡镇为基本单位。是时间,最长潜伏期14天为一个单位 。是疫情,有多少病例 ,有没有发生聚集性疫情。具体标准是一个街道在14天内有没有新冠肺炎确诊病例,有多少,来划分。
截至2022年4月7日 ,山东3个中风险地区是:滨州市邹平市韩店镇上口村、滨州市惠民县孙武街道办事处怡水龙城小区、威海市文登区张淑静鞋料加工厂(文登区环山办城西西街1-3号) 。山东省低中高风险地区划分依据:高风险地区:累计病例超过50例,14天内有聚集性疫情发生。
山东3个中风险地区是哪里?
〖壹〗 、山东3个中风险地区分别是:济南市历城区、济南市槐荫区、德州市德城区。济南市历城区之所以被列为中风险地区,主要是因为在过去的14天内 ,该区域报告了若干起本地新冠肺炎确诊病例 。这些病例的出现可能与人员流动 、社区传播等多种因素有关。
〖贰〗、截至2022年4月7日,山东3个中风险地区是:滨州市邹平市韩店镇上口村、滨州市惠民县孙武街道办事处怡水龙城小区、威海市文登区张淑静鞋料加工厂(文登区环山办城西西街1-3号)。山东省低中高风险地区划分依据:高风险地区:累计病例超过50例,14天内有聚集性疫情发生 。
〖叁〗 、截止2021年8月13日山东一共有三个中高风险地区如下:中高风险地区判断标准 是地域,以街道、乡镇为基本单位。是时间 ,最长潜伏期14天为一个单位。是疫情,有多少病例,有没有发生聚集性疫情。具体标准是一个街道在14天内有没有新冠肺炎确诊病例 ,有多少,来划分 。
〖肆〗、自2022年3月2日零时起,青岛黄岛区的中风险地区为九龙江路53号甘水湾小区。以下是详细信息:划定依据:根据国务院联防联控机制有关规定 ,经综合研判,市委统筹疫情防控和经济运行工作领导小组(指挥部)决定将该区域列为中风险地区,并划定为封控区。
山东中高风险地区有哪些
〖壹〗 、山东省中高风险地区近来包括济南市历城区、历下区和槐荫区 ,青岛市黄岛区,以及威海市乳山市 。这些地区由于新冠疫情的影响,被划分为中高风险地区 ,采取了相应的疫情防控措施。济南市历城区、历下区和槐荫区作为山东省的省会城市的主要区域,人口密集,经济活跃,因此在疫情防控方面面临着较大的压力。
〖贰〗 、截止2021年8月13日山东一共有三个中高风险地区如下:中高风险地区判断标准 是地域 ,以街道、乡镇为基本单位 。是时间,最长潜伏期14天为一个单位。是疫情,有多少病例 ,有没有发生聚集性疫情。具体标准是一个街道在14天内有没有新冠肺炎确诊病例,有多少,来划分 。
〖叁〗、截至近来 ,全国中高风险地区名单如下:高风险地区9个,中风险地区167个。
山东中风险地区有哪些
自然灾害风险:从自然灾害的角度来看,山东某些地区 ,如济南市南部 、淄博市中部、烟台市北部、泰安市北部等地,在特定气候条件下(如降雨较多时),可能会面临地质灾害的威胁。这些地区由于地质构造和降雨等因素 ,存在发生滑坡 、泥石流等地质灾害的可能性 。
截止2021年8月13日山东一共有三个中高风险地区如下:中高风险地区判断标准 是地域,以街道、乡镇为基本单位。是时间,最长潜伏期14天为一个单位。是疫情,有多少病例 ,有没有发生聚集性疫情。具体标准是一个街道在14天内有没有新冠肺炎确诊病例,有多少,来划分 。
高风险。临缺毕判清属于疫情数吵高风险地区 ,临清是山东省辖县级市,由聊城市代管。截伏改止2022年11月28日该地属于疫情防控管理时期,任何人不得外出 ,且必须每天进行核酸检测 。第什么是疫情的高中低风险区 高风险区域:是总计新冠确手饥诊病例有超过50例,且14天内是有聚集性疫情出现。
华北地区北京、天津、石家庄 、太原、沈阳等城市的地震风险主要与太行山两侧、汾渭河谷 、阴山-燕山一带、山东中部和渤海湾的地震活动相关。 东南沿海地区福州及台湾的各城市位于地震活跃区域,需持续关注地壳活动 。 西南地区昆明、成都等城市的地震风险源于西藏 、四川西部和云南中西部复杂的地质构造。
安徽合肥:高风险地区回合肥需要集中隔离14天、且2次核酸检测均为阴性;中风险地区需要在社区集中管理隔离、2次核酸检测均为阴性;低风险地区回合肥 ,若是当地有本土确诊病例的,需要持3日内核酸阴性证明,若是无本土确诊病例的 ,只需要出示健康码绿码。
山东中高风险地区有哪些?
〖壹〗 、截至2022年3月3日17:30,山东中风险地区为青岛市黄岛区九龙江路53号甘水湾小区 。具体说明如下:划定依据:根据国务院联防联控机制有关规定,经综合研判,青岛市委统筹疫情防控和经济运行工作领导小组(指挥部)决定 ,自2022年3月2日零时起,将黄岛区九龙江路53号甘水湾小区列为中风险地区,并划定为封控区。
〖贰〗、截至2022年3月3日17:50 ,山东中风险地区为青岛市黄岛区九龙江路53号甘水湾小区,暂无高风险地区。
〖叁〗、山东省中高风险地区近来包括济南市历城区 、历下区和槐荫区,青岛市黄岛区 ,以及威海市乳山市 。这些地区由于新冠疫情的影响,被划分为中高风险地区,采取了相应的疫情防控措施。济南市历城区、历下区和槐荫区作为山东省的省会城市的主要区域 ,人口密集,经济活跃,因此在疫情防控方面面临着较大的压力。
〖肆〗、截止2021年8月13日山东一共有三个中高风险地区如下:中高风险地区判断标准 是地域 ,以街道、乡镇为基本单位。是时间,最长潜伏期14天为一个单位 。是疫情,有多少病例,有没有发生聚集性疫情。具体标准是一个街道在14天内有没有新冠肺炎确诊病例 ,有多少,来划分。
〖伍〗 、山东济宁新增2个高风险区和29个中风险区,对高风险地区的居民采取足不出户、上门服务的封控措施 。疫情级别划分:高风险地区:一般是指累计新冠病例超过了50例 ,同时〖Fourteen〗、天内是有聚集性疫情发生。
发表评论